你的位置:开云体育(中国)官方网站 > 开云新闻 > 开云(中国) 全集团降薪40%

(着手:地产风哨)
当前有的国企职工,亦然处境相比发愤了。
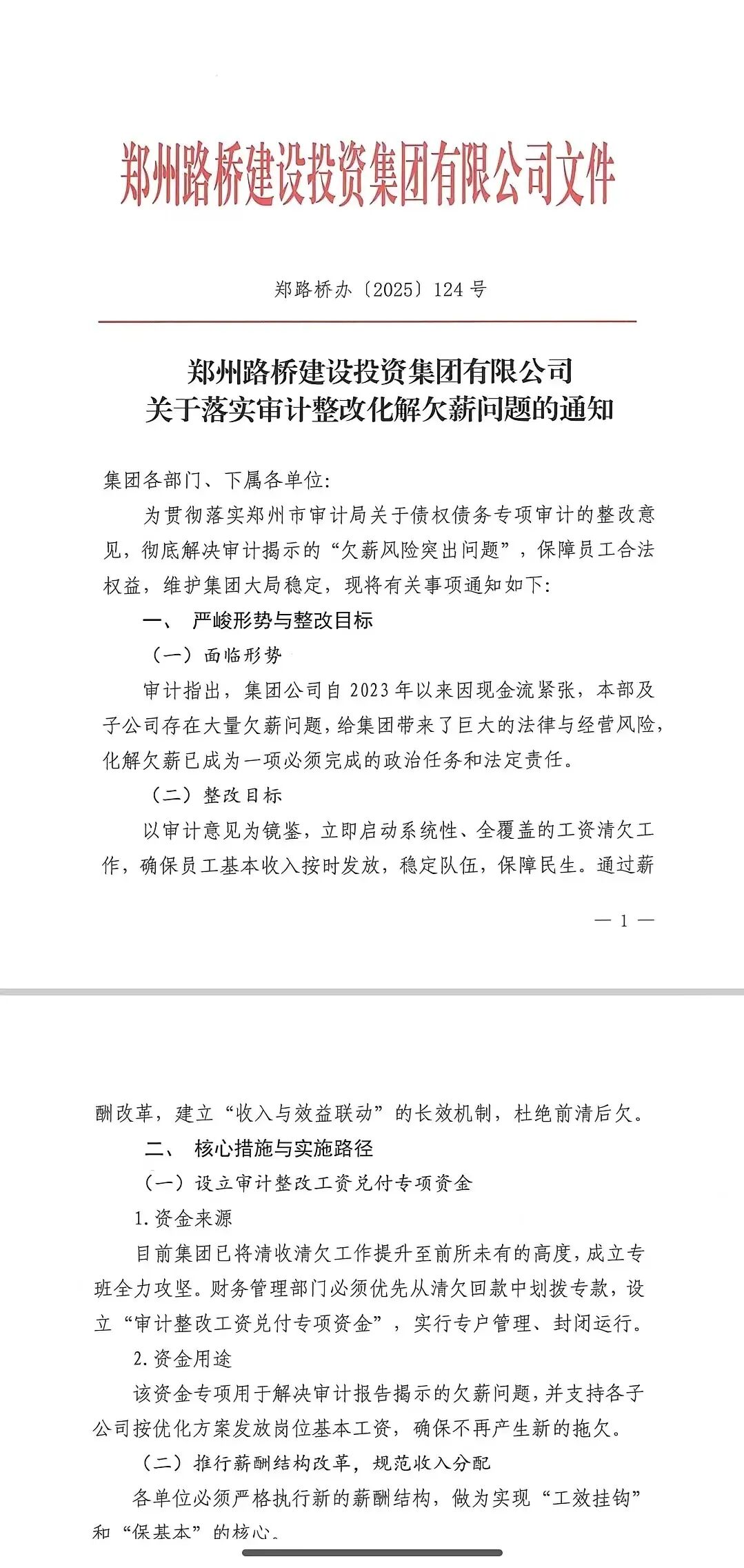
咱们刚刚收到郑州路桥建造投资集长入工提供的音讯,他们的欠薪问题尽头严重,当前职工王人算是私费上班了。
到当前为止,集团也曾累计拖欠职工14个月的工资了,还拒却了社保公积金,也曾高达21个月了。许多职工不敢下野,因为下野了就拿不到昔日的工资,而况因为拖欠的社保太多了,到了新的职责单元也没法购买社保,合作科罚之前拖欠的社保也很难。
除此除外,郑州路桥建造集团的职工还显现,在工资王人频频发不上的情况下,集团还通过片面强行拆单干资结构的神气,把全球的工资裁减了40%傍边。当前的职工们可谓是意见很大,基本上也曾算是私费上班了。
等于因为欠薪问题严重,之前有职工去找渠说念响应意见,集团里面给出了一个专诚的整改文献,旨在科罚欠薪的问题。然而当前看来,文献是发了然而遵守不彰着:

郑州路桥是郑州闻名的国有独资企业了,在河南基建边界有相比高的闻名度,没念念到会出现如斯严重的欠薪情况,亦然难以深信的。天眼查信息夸耀,开云体育(中国)官方网站郑州路桥集团还被戒指高破费了,当前还没撤销。
照旧但愿有训诲约略积极念念方针,科罚职工的急迫需求,否则职工们兼职没法过了。
对至今天的著作全球有什么想法?驳斥区留言。
保举圈内的3篇精彩著作,本色照旧很有看点的,附勾搭:1、中建八局,爆丢脸闻
2、北京住总集团高管,猥亵女职工被合手3、这下,必须恭喜旭辉了
]article_adlist-->插播:风哥有专属的小密圈,小密圈内会共享行业最新的音讯,东说念主事变动,地产行业申诉,干货尊府,也曾有上千份尊府,波及投资、工程、老本、经营、营销等岗亭。小密圈也曾运营了许多年了,也曾累计有八千多东说念主加入,有兴味的不错了解一下。
另外,加入小密圈后不错插足里面的微信群,也曾累计加了一百多个微信群了开云(中国),群亦然小密圈成员专属的。 以上总共本色插足阵势,点这个勾搭:看 猛 料 ! !
海量资讯、精确解读,尽在新浪财经APP
宝马会(BMW Club)官网app下载